会社案内
会社情報
経営理念
環境方針
組織図
最新情報
ニュース
イベント
水泥鑽頭
製品情報
バイメタルねじ
コンクリートスクリューアンカー
ドリルビット
ボルト/ねじ
技術サポート
技術資料
アプリケーション
鉄骨構造の締結システム
軽量形鋼屋根と鋼板の締結
屋根波板と形鋼の締結
鋼板の締結
重量形鋼屋根と鋼板の締結
木製梁と形鋼の締結
帳壁や窓枠の締結システム
帳壁や窓枠の締結システム
スクリューアンカーの用途
スクリューアンカーの用途
コンクリートビスの用途
コンクリートビスの用途
品質管理
ISO認証
SGS認証
欧州技術認証 (ETA)
検査設備
ビデオ
SDS鑽孔技術
カタログ
IR情報
IR情報
Corporate Governance
公司沿革
Organization Chart
Major Corporate Funtions
Management Team
About SK
公司治理執行情形
Article of Incorporation
取得或處份資產處理程序
公司治理實務守則
Procedure for Lending Funds to Other Parties and or Guarante
Annual General Shareholders’ Meeting Minutes
Shareholders’ Information
股東會通知書及股東會議事手冊
股東會議資料-前十大股東(new)
股東會重要決議事項(new)
Annual Report
Annual General Shareholders’ Meeting Minutes
Stock Quotes
Dividend Information
Shareholders’Meeting Rules
Director Meeting Information
董事會會議決議事項
Director Meeting Information
其他董事會相關資訊
獨立董事之職責範疇規則
Board Meeting Rules
Director Election Rules
Material Information
Financial Information
每月營收報告
每季財務報表
Financial Reports
公開說明書
Authorities and Investor Conference
內部稽核專區
Contact window
其它公開資訊公告
利害關係人
企業永續
社會參與
Corporate Social Responsibility Report
Industrial safety and environmental protection policy
お問い合わせ
日本語
繁體中文
English
日本語
韓文
詢價單
0
0
日本語
繁體中文
English
日本語
韓文
×
検索製品
送信
トップページ
IR情報
IR情報
Material Information
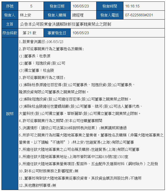
公告本公司股東會決議解除新任董事競業禁止之限制
公告本公司股東會決議解除新任董事競業禁止之限制
バック